Контакты E-Mail: PMaxim2006@mail.ru Lolita.Einfeld@yandex.ru VK: id197545744 Instagram: @math_example

Решение задач и примеров

Информация
18.03.2024
Инструкция как оплачивать картой Каспи или Halyk для Казахстана
Прочитать инструкцию

18.03.2024
При добавлении товаров в корзину на сумму от 200 до 500 руб. и оформлении заказа активируется 5 % скидка на оплату, на сумму от 500 руб. активируется 10 % скидка на оплату

22.10.2022
Для Беларуси возможно оплачивать только банковской картой выпущенной в России или картой Белкарт МИР.
Также для Беларуси можно оплачивать Банковской картой Белкарт МИР или картой выпущенной в РФ, ЮMoney перейдя в раздел Решения заданий (digiseller) в меню сайта

23.08.2021
ЮMoney+Банковская карта. Принимаются виды оплат: Карты RU/РФ, ЮMoney-кошелек (Снижена комиссия)
Оплата картой Каспи или Halyk для Казахстана, пишите на почтовый ящик pmaxim2006@mail.ru

23.08.2021
В Digiseller можно найти все решения, что и на fizmathim.ru Перейти в Магазин на Digiseller
Можно воспользоваться формой поиска по первым 3-4 словам. Способы оплаты: Банковская карта (RU/РФ), ЮMoney, Webmoney, Unionpay, Alipay, Скины Steam

26.04.2019
- Все задачи оформлены в текстовом редакторе Microsoft Word, в PDF формате рассылаются решения отдельно.

- Ссылки действительны в течение 24 часов до первой попытки скачать (90 минут с момента первого скачивания).

05.02.2019
- Ссылка на скачивание задач, приходит на указанный вами почтовый ящик при оформлении заказа и его оплаты. Дополнительная рассылка оплаченных заказов на E-mail производится в течение нескольких минут/часов, тема писем имеет вид "Заказ xxxxx".
Форма входа

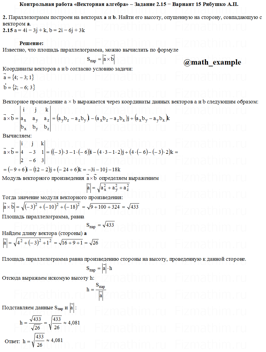
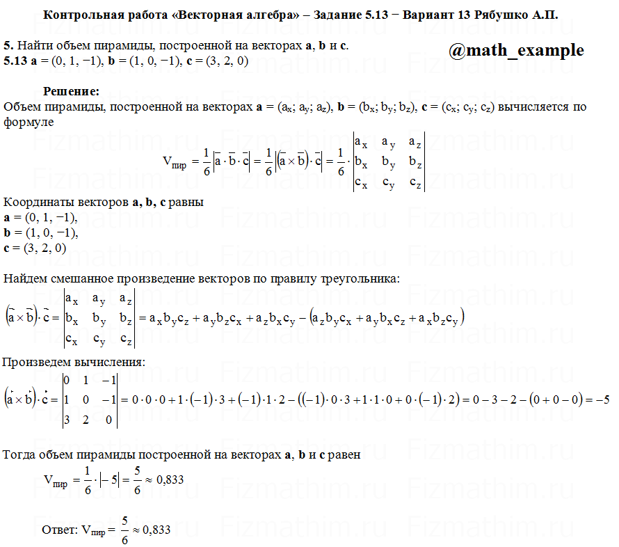
Контрольная работа "Векторная алгебра" Рябушко примеры решений

Главная » Фото решений » Аналитическая геометрия » Контрольная работа "Векторная алгебра" Рябушко
Фотографий в разделе: 120

Страницы: 1-10 11-20 21-30 31-40 41-50 ... 101-110 111-120
Корзина
Ваша корзина пуста
Поиск в разделах фото решений
Категории
Решения Прокофьева В.Л. [323]
Решенные задачи по физике со сборника Прокофьева В.Л. 2001 (4-е контрольные, 320 задач)
Разные решения по физике [7300]
Решенные задачи по физике из разных сборников, учебников, контрольных и методичек
Решения задач школьного курса физики [1373]
Решенные задачи по физике школьного уровня
Решения Лебедева М. И. [414]
Решенные задачи по химии со сборника Лебедева М. И.
Решения Шимановича И.Л. [451]
Решенные задачи по химии со сборника Шимановича И.Л. 450 шт.
Разные решения по химии [328]
Решенные задачи по химии из разных сборников
Решебник Арутюнова [530]
Решения задач и примеров со сборника Арутюнова Ю.С. по высшей математике для студентов-заочников инженерно-технических специальностей высших учебных заведений. (12 контрольных работ, 10 вариантов)
Решебник ИДЗ Рябушко [8]
Решения ИДЗ и Приложений 30 вариантов по 4 книгам курса высшей математики
Решебник Клетеник [121]
Решенные методички [322]
Решенные варианты контрольных, самостоятельных работ по высшей математике
ТВ и МС [5750]
Решебник задач по теории вероятностей и математической статистике из самых разных сборников, методичек и учебников
Решебник Гмурмана В.Е. [57]
Группа Vk.com Рынок цифровых товаров plati.market, игры, игровые аккаунты, itunes, appstore, xbox, steam, ключи, пин-коды

Пользовательское соглашение | Договор оферты  ЭЙНФЕЛЬД ЛОЛИТА РИЧАРДОВНА ИНН 502205387028
Решение контрольных работ по высшей математике
Fizmathim.ru © 2013 - 2026


Visa, MasterCard, Мир
Рейтинг@Mail.ru